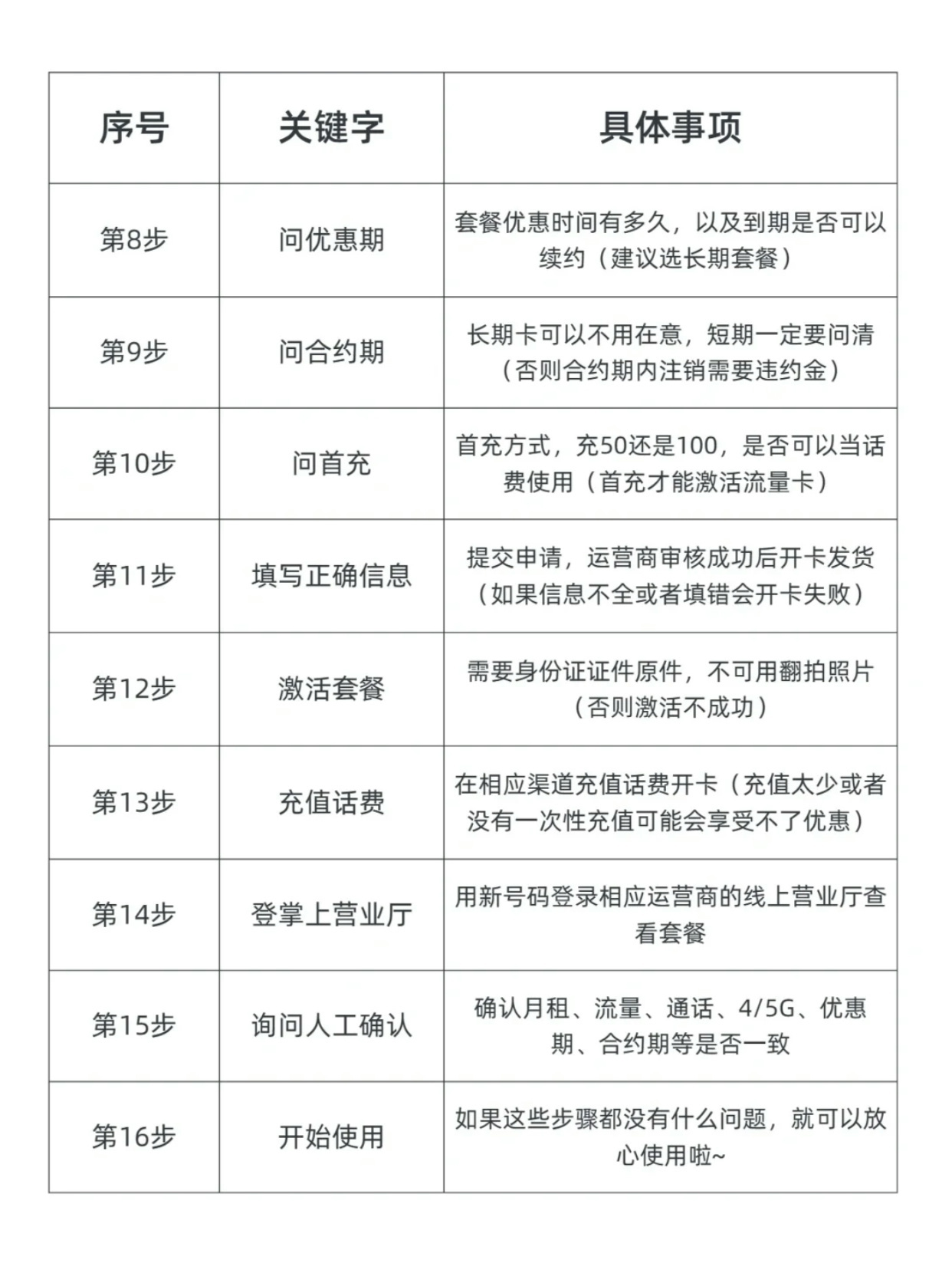
购买手机卡的步骤如下。
1、选择运营商:根据自己的需求,选择适合自己的运营商。
2、选择套餐:根据自己的上网需求选择合适的套餐。

3、选购途径:可以选择去当地运营商的营业厅进行办理,或者在网上购买,网上购买的话,可以登录运营商的官方网站或者第三方购物网站如京东、淘宝等购买。
4、提供证件:无论是去营业厅还是网上购买,通常需要提供身份证明,如身份证等。
5、选择号码:根据需求选择心仪的手机号。

6、付款并激活:按照购买途径的提示完成付款,部分卡可能需要激活,按照说明操作即可。
购买手机卡时请确保选择正规途径,避免个人隐私泄露或遇到诈骗,如有任何疑问,建议咨询相关专业人士。
TIME
